搜索: 标题

背景:
阅读详情

A股“分手费”新纪录!疫苗巨头离婚妻子分235亿

日期:2020年05月31日 17:14 来源:中国新闻网 作者:佚名

当下,疫苗可谓是医疗健康领域最瞩目的焦点之一,不少公司的市值水涨船高,近期更是迎来节节攀升。

不过,最近却曝出了一起疫苗巨头离婚,与妻子进行巨额财产分割的“A股天价离婚”,而且金额也是刷新了纪录——达到235亿!

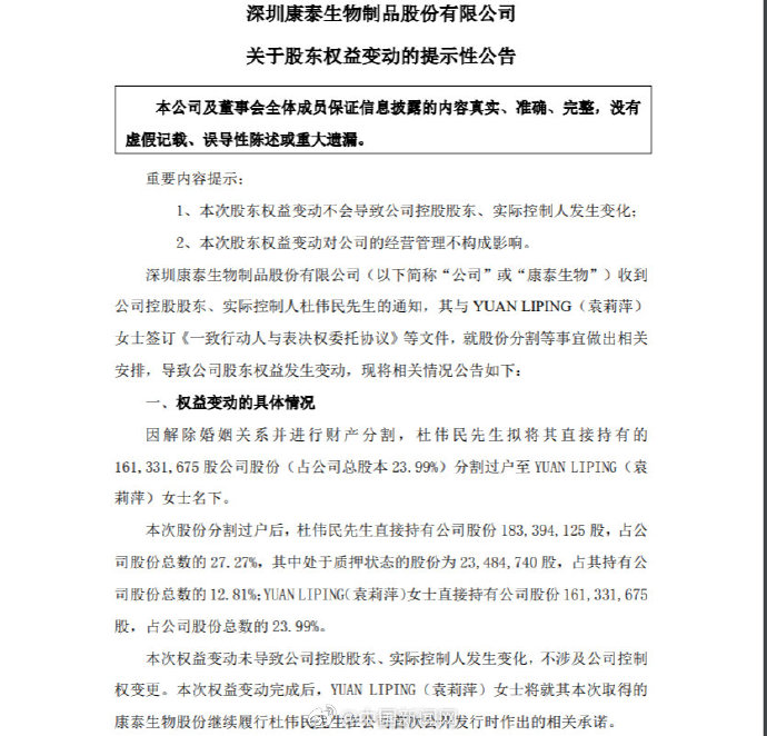
根据康泰生物公告,因解除婚姻关系并进行财产分割,公司控股股东、实控人杜伟民拟将1.61亿股公司股份(占公司总股本23.99%)分割过户至YUAN LIPING(袁莉萍)女士名下。按康泰生物最新收盘价146元/股计算,此次杜伟民分割股份的市值达235.54亿元,创下A股历史最高分手费,打破了2016年9月昆仑万维董事长周亚辉离婚超75亿元的分手费的最高记录。(彭婧如)


本文地址:https://www.24fa.com/n74490c11.aspx,转载请注明24FA出处。
| |
标签: 康泰生物 
评论: A股“分手费”新纪录!疫苗巨头离婚妻子分235亿 - 网民评论 全部评论 0
姓名: 字数
点评:
评论声明:
  • 尊重网上道德,遵守中华人民共和国的各项有关法律法规。
  • 承担一切因您的行为而直接或间接导致的民事或刑事法律责任。

    • 本周热门
    • 今日热门

    首页 焦点(3832) 热点(2696) 新闻(13601) 国际(5538) 娱乐(5117) 视频(131) 综艺(1813) 影视(3454) 音乐(2082) 民生(4098) 行业(481) 财经(1846) 股票(391) 时装(10) 商机(19) 女性(431) 男士(75) 美容(44) 时尚(31) 珠宝(40) 饰品(28) 品牌(12) 保健(59) 健康(280) 养生(105) 医学(378) 母婴(114) 亲子(56) 旅游(432) 购物(11) 美食(59) 创业(91) 社会(10258) 观点(1054) 房产(1168) 汽车(317) 家居(21) 安防(40) 环保(57) 科技(674) 展会(4) 数码(230) 足球(222) 体育(1110) 教育(1445) 高校(1748) 法制(2396) 军事(550) 游戏(262) 小说(992) 美女(21423) 欧美(38) 运营(18) 网络(407) 读书(294) 励志(178) 灵异(52) 奇闻(160) 趣闻(183) 历史(366) 人物(94) 星相(383) 艺术(46) 两性(320) 情感(152) 文学(300) 武林(262) 道教(62) 佛教(147) 广州(134) 地区(13)