“小燕子”赵薇的炒股事业越做越大了。今天晚间,万家文化公告,大股东万家集团将29.13%的股份,作价30.59亿元转让给影视明星赵薇控制的龙薇传媒,赵薇将成为上市公司新实际控制人。
本次控股权转让过程中,披露了有关赵薇与丈夫黄有龙的不少细节。如,赵薇已经获得香港临时居留权、新加坡永久居留权;她与黄有龙参控股的公司近20家,经营范围横跨影视剧、金融等多个行业,其中不乏阿里影业、唐德影视等知名公司。
31亿受让资金均为赵薇自有或自筹
万家文化的股权转让协议称,12月23日,万家集团与西藏龙薇文化传媒有限公司签股份转让协议,将其持有的1.85亿股股份转让给龙薇传媒,占公司股份总数的29.13%。转让完成后,万家集团还持有上市公司1.389%股份,龙薇传媒成为上市公司新控股股东。
龙薇传媒成立于今年11月2日,注册资本200万元,由赵薇及孙丹两人出资成立,其中赵薇持股95%,为实际控制人。

龙薇传媒主营业务是文化艺术、影视策划及广告设计等方面,与上市公司万家文化的主营业务类似。因成立时间较短,龙薇传媒尚未开展实际经营活动,暂无相关的财务信息。
其实,对于万家文化,“小燕子”赵薇觊觎已久。今年7月22日,万家文化公布资产收购预案,拟分别作价4.14亿元和3.7亿元收购两家电竞公司隆麟网络与快屏网络100%股权。
赵薇拟通过杭州普霖投资参与该次重组配套融资,认购万家文化682.31万股,每股价格为18.32元,认购额1.25亿元。
12月7日,万家文化公告,因重组进度晚于预期,无法在2016年度完成,因而终止重组。在万家文化终止重组仅半个月时间,赵薇拿出30.59亿元,折合每股16.5元受让万家集团29.13%股份。
这一价格较赵薇原本拟参与定增的价格足足低了9.93%,而万家文化停牌前的股价也为18.38元/股。
万家文化在公告中表示,赵薇受让股份的资金来自自有或自筹资金,资金来源合法,不存在直接或间接来源于上市公司及其关联方的情况,不存在通过与上市公司进行资产置换或者其他交易获取资金的情形。
根据交易支付安排,龙薇传媒分四笔向万家集团支付股份转让价款。目前应已经支付了2.5亿元的第一笔支付款,第二笔支付款为12亿元,将在签订股权转让协议后30个工作日支付,剩余款项将在股权过户完成后,分两次支付。
权益变动书中,有关新任大股东赵薇的简介为:
赵薇,女,中国国籍,北京电影学院表演系学士、导演系硕士,中国电影表演艺术学会副会长,中国电影导演协会执行委员,联合国开发计划署亲善大使,龙薇传媒执行董事兼总经理。身份证号码:340204************, 拥有香港临时居留权、新加坡永久居留权。
赵薇女士是中国知名影视演员、歌手、导演,在影视歌导四个领域均曾荣获最佳和最受欢迎奖项,截至目前已获得电影奖项21 个、电视奖项9 个、 导演奖项9 个,音乐专辑总销量900 万张。演员代表作品有:电影《港囧》、 《 亲爱的》、《 花木兰》、《 赤壁》、《 画皮》、《 情人结》 等, 电视剧《 还珠格格》、《情深深雨濛濛》、《京华烟云》、《车神》、《虎妈猫爸》等,歌唱代表作品有《有一个姑娘》、《情深深雨濛濛》等,导演代表作品有《致我们终将逝去的青春》。
赵薇夫妇参股5家上市公司,市值近百亿
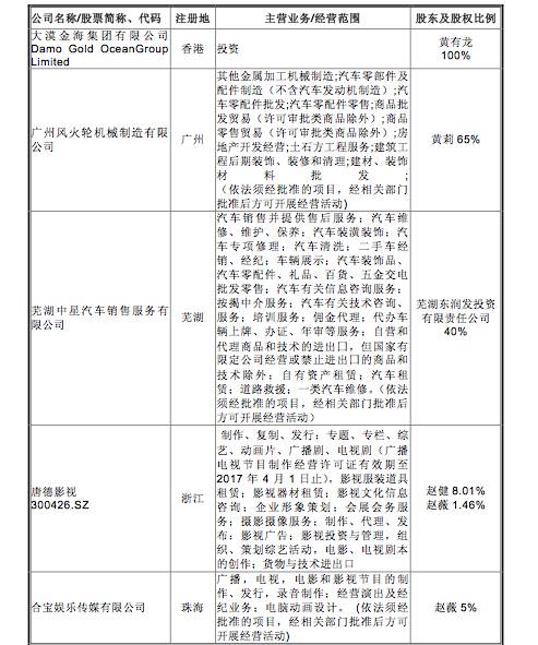
总额达到30.59亿元的受让资金,对在影视圈成名多年,并在投资家斩获颇丰的赵薇,似乎并不是难题。万家文化公告披露的信息显示,赵薇及其丈夫黄有龙控制或持股的公司近20家。
(赵薇夫妇持股公司情况)
除去一些投资类持股平台型公司,赵薇、黄有龙持有4家港股上市公司、1家A 股上市公司股份。
港股上市公司分别为阿里影业(持股4.97%)、金宝宝控股(持股20.59%)、顺龙控股(持股55.01%)、云峰金融(持股55.97%);A股上市公司为唐德影视(1.46%)。
以上述上市公司今日市值计算,赵薇、黄有龙夫妇持股市值上,阿里影业16.56亿港元,金宝宝控股2亿港元,顺龙控股9.15亿港元,云峰金融73.72亿港元,唐德影视1.62亿元人民币。赵薇、黄有龙夫妇持股市值合计达到92.43亿元人民币。
除龙薇传媒之外,赵薇旗下直接或间接控股北京普林赛斯文化传播有限公司、梦洛酒业贸易有限公司和赵赵影视文化工作室三家公司。
其中,北京普林赛斯文化传播主营业务为制作、专题片、电视综艺等,注册时间2002年,是赵薇早年运营的文化产业公司。
而在将万家文化纳入囊中后,赵薇将在A股拥有第一家实际控制的上市公司平台。万家文化在公告中也称,新实际控制人看好文化娱乐产业的发展,未来12个月内拟考虑通过重大资产重组或发行股份购买资产,围绕文化娱乐产业提议注入成长性较好、盈利能力较强的优质资产。
公司秘闻从万家文化处获得的通稿显示,此次公司第一大股东变更,是基于交易双方的充分沟通,龙薇传媒此次交易所获得的股份为无限售条件的流通股份。
龙薇传媒称,此次交易属于审慎的长期投资,大股东承诺一年的锁定期限,“不参与市场炒作,不套现。实际控制人变更之后,大股东计划整合相关产业资源,深耕文化产业,做大做强,回报上市公司股民。”